Founded in 1992 United European Gastroenterology (UEG) is the leading non-profit organisation for excellence in digestive health in Europe and beyond with its headquarters in Vienna. We improve the prevention and care of digestive diseases in Europe through providing top tier education, supporting research and advancing clinical standards.
As Europe’s home and umbrella for multidisciplinary gastroenterology, we unite over 50,000 engaged professionals from national and specialist societies, individual digestive health experts and related scientists from all fields and career stages. Over 30,000 digestive healthcare professionals from around the world have joined the UEG Community as UEG Associates and UEG Young Associates. The UEG Community enables digestive health professionals from across the globe to become UEG Associates and thereby connect, network and benefit from a wide range of free resources and educational activities.
Our offers include our annual congress UEG Week, online and face-to-face educational experiences, research support, a scientific journal and a range of opportunities in the form of fellowships and grants. We provide numerous guidelines, standards and quality improvement initiatives and campaign at the European level to ensure continued resources for research into digestive health while working closely with patient organisations.
Browse our publications for more detailed information:
We are deeply saddened by the passing of our esteemed colleague and friend, Professor Michael P. Manns.
Michael was a true pioneer in hepatology. His groundbreaking work in autoimmune and viral hepatitis, transplantation medicine, and oncologic hepatology helped shape modern liver care and brought hope to countless patients worldwide. Over a long and remarkable career, he authored nearly 1,500 publications, placing him among the top 1% of the most-cited clinical scientists. For decades, he chaired the Department of Gastroenterology and Hepatology at Hannover Medical School, where he defined and advanced the field of hepatology for generations of physicians and researchers.
His research profoundly reshaped medical understanding and clinical practice, especially in autoimmune hepatitis (AIH) — a rare, often fatal disease if left untreated. Recognising early that progress in rare diseases depends on collaboration, Michael united European and American colleagues to found the International Autoimmune Hepatitis Group (IAIHG). This platform has since transformed the field, fostering exchange, standardising definitions, and accelerating discovery. He was a driving force behind this effort, spearheading consensus guidelines and position statements that continue to shape care for patients worldwide.
Within UEG, Michael served with distinction as Vice President (2014–2015) and President (2016–2017). In 2022, he was honoured with the UEG Lifetime Achievement Award. During his presidency, he also represented our community at the European level as a member of the Scientific Panel for Health, an expert advisory group to the European Commission. One of his lasting contributions was introducing the term Digestive Health within UEG, reflecting his vision to broaden the focus and highlight the breadth and importance of gastroenterology in people’s lives.
Michael’s success rested not only on his brilliant scientific mind but also on his warmth, personal skills, and genuine interest in people. He had a rare gift for storytelling, able to capture attention, inspire curiosity, and connect with colleagues in a way that made science come alive. His kindness, generosity, and humanity left a deep and lasting impression on all who had the privilege to know him.
He will be missed profoundly. Our thoughts are with his wife Cornelia, his family, and all those who worked with him, learned from him, and cherished him as a colleague and friend.
To share a message of remembrance, please visit the condolence book.
Read more about his achievements in this UEG Journal article.
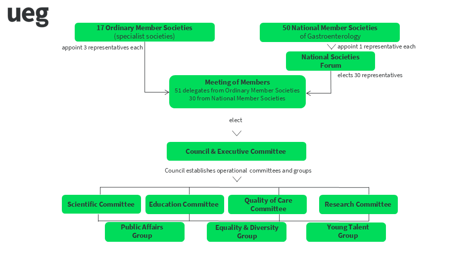
UEG unites 17 Specialist (ordinary) Member Societies and 50 National Societies working in the broad area of digestive health, constantly adapting to the changing requirements of scientific research and health care.
Following our mission and a dedicated strategic plan, the overall leadership and strategic direction of UEG rests with the Council. The committees and task forces enable interested volunteers to play an active role in shaping current and future UEG initiatives and form the operating body of the organisation.
Member Societies are represented in the Meeting of Members that elects or appoints UEG Council members. Each Specialist (ordinary) Member Society has the opportunity to send one representative to UEG’s committees.
All officers of UEG, regardless of position, provide their effort and time on a complete voluntary basis, and therefore make UEG a non-profit organisation concerned solely with the well-being of patients.
Boards, Committees & Groups
We are the overall leadership of UEG and provide the strategic direction.
We are composed of members of UEG and have various responsibilities defined in the UEG Statutes.
We act as the central communication channel between National Societies and UEG.
We organise the best international multidisciplinary gastroenterology congress in the world.
We provide learning opportunities in digestive health in multiple formats.
We act as the united voice of European gastroenterology towards the public and policy makers.
We strengthen relationships between the National Societies and UEG through cross-representation in other UEG committees.
We support cooperation and excellence in digestive health research.
We improve clinical practice to reduce health inequalities across Europe.
We connect and support future experts.
We strive for equality of opportunity and inclusion.
Governance
UEG is dedicated to achieving its mission in an open, transparent and democratic manner according to the highest standards of ethics. Together with other members of the Biomedical Alliance in Europe, UEG has approved and adopted the Code of Conduct of healthcare professionals and scientific organisations.
This code sets out core principles for health care professional and scientific organisations to maintain and enhance professional independence, objectivity and scientific integrity. It guides all persons serving UEG in the development and implementation of UEG’s activities. UEG volunteers and senior employees sign a Declaration of Interest (DoI) to disclose any possible conflicts between their duties towards UEG and their private interests.
Diversity, integrity and respect, as well as transparency, accountability, sustainability, quality, and independence form the core values of UEG as a professional non-profit organisation. We strive to ensure inclusivity and equality of opportunities for all engaged digestive health professionals and staff, independent of age, gender identity, ethnicity, nationality, religion, sexual orientation, socio-economic background, and ability. We are committed to creating an equitable environment that is free from discrimination, as we believe that diversity of thought, experience, and perspective is essential for driving innovation, creativity, and success.
We will maintain a community where everyone feels valued, supported, and included. Assigned by the UEG Council, the UEG Equality & Diversity Group continues to oversee our efforts in this regard.
UEG Statutes constitute the legal basis for the operation of the organisation. UEG is incorporated in Vienna, Austria and complies with the legal rules of the Austrian Law of Associations with number 570340662 in the Austrian Register of Association.
UEG is a non-profit organisation and is funded by its membership dues and the scientific activities and events it organises, such as congresses and postgraduate teaching, scientific journals publishing, educational programmes as well as sponsorship from industry. To operate all its activities UEG has set up United European Gastroenterology GmbH which is fully owned by UEG and incorporated as a limited liability company in Vienna, Austria (Austrian Commercial Register - FN 443867 x). UEG’s accounts comply with Austrian fiscal provisions and are both internally (by two members of the association called auditors) and externally audited (by an international tax advisor) on an annual basis.
The GI workforce has a clear responsibility to raise awareness and call to action to address the challenges that a warming climate poses to humanity. UEG, together with our National and Specialist Member Societies, must advocate for change to reduce our carbon footprints. It is becoming more critical than ever to ensure that our society is doing its part to reduce its carbon footprint. The UEG Community’s commitment to offset our ecological impact by various measures is outlined in the UEG Green paper.
UEG was formally established in 1992 with the first UEG Week hosted by the Hellenic Society of Gastroenterology under the leadership of Constantine Arvanitakis in Athens. UEG Week developed and the number of attendees increased constantly. With progressive growth there was also an urgent need to strengthen the central administrative capability. This process and the first 20 years of UEG’s existence has been summarised in the 20th Anniversary brochure.
During the past years UEG has established itself as one of the most effective and prestigious medical specialty organisations in the world. Relive the last three decades of UEG by reading this UEG Journal article written by former President Michael Farthing: 30 years of UEG: What has been achieved and what does the future hold?
Find out what UEG contributed in 30 years and where we are headed for the decades to come by watching this UEG Week 2022 Anniversary session held on occasion of UEG’s 30th birthday.